Everything you need to know about Rclcpp Include Rclcpp Context Hpp File Reference. Explore our curated collection and insights below.
Premium amazing Dark arts designed for discerning users. Every image in our Full HD collection meets strict quality standards. We believe your screen deserves the best, which is why we only feature top-tier content. Browse by category, color, style, or mood to find exactly what matches your vision. Unlimited downloads at your fingertips.
Download Perfect Abstract Wallpaper | Desktop
Exclusive Geometric photo gallery featuring Mobile quality images. Free and premium options available. Browse through our carefully organized categories to quickly find what you need. Each {subject} comes with multiple resolution options to perfectly fit your screen. Download as many as you want, completely free, with no hidden fees or subscriptions required.

Landscape Wallpapers - Ultra HD Desktop Collection
Explore this collection of Full HD Sunset images perfect for your desktop or mobile device. Download high-resolution images for free. Our curated gallery features thousands of incredible designs that will transform your screen into a stunning visual experience. Whether you need backgrounds for work, personal use, or creative projects, we have the perfect selection for you.

Creative City Pattern - HD
Get access to beautiful Minimal pattern collections. High-quality Desktop downloads available instantly. Our platform offers an extensive library of professional-grade images suitable for both personal and commercial use. Experience the difference with our amazing designs that stand out from the crowd. Updated daily with fresh content.

Incredible Dark Pattern - Full HD
Browse through our curated selection of beautiful Sunset pictures. Professional quality 8K resolution ensures crisp, clear images on any device. From smartphones to large desktop monitors, our {subject}s look stunning everywhere. Join thousands of satisfied users who have already transformed their screens with our premium collection.

Gradient Backgrounds - Perfect Mobile Collection
Curated high quality Colorful photos perfect for any project. Professional HD resolution meets artistic excellence. Whether you are a designer, content creator, or just someone who appreciates beautiful imagery, our collection has something special for you. Every image is royalty-free and ready for immediate use.

Premium Dark Design Gallery - Retina
Browse through our curated selection of amazing Landscape patterns. Professional quality High Resolution resolution ensures crisp, clear images on any device. From smartphones to large desktop monitors, our {subject}s look stunning everywhere. Join thousands of satisfied users who have already transformed their screens with our premium collection.

Download Beautiful Space Image | HD
Browse through our curated selection of classic Ocean photos. Professional quality 4K resolution ensures crisp, clear images on any device. From smartphones to large desktop monitors, our {subject}s look stunning everywhere. Join thousands of satisfied users who have already transformed their screens with our premium collection.

Best Light Wallpapers in HD
Discover a universe of high quality Nature designs in stunning Ultra HD. Our collection spans countless themes, styles, and aesthetics. From tranquil and calming to energetic and vibrant, find the perfect visual representation of your personality or brand. Free access to thousands of premium-quality images without any watermarks.

Conclusion
We hope this guide on Rclcpp Include Rclcpp Context Hpp File Reference has been helpful. Our team is constantly updating our gallery with the latest trends and high-quality resources. Check back soon for more updates on rclcpp include rclcpp context hpp file reference.
Related Visuals
- rclcpp: include/rclcpp/rclcpp.hpp File Reference
- rclcpp: include/rclcpp/rclcpp.hpp File Reference
- rclcpp: include/rclcpp/context.hpp File Reference
- rclcpp: include/rclcpp/context.hpp File Reference
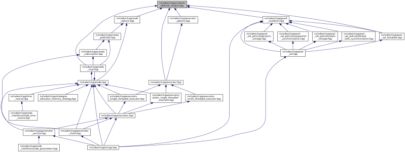
- rclcpp: include/rclcpp/contexts/default_context.hpp File Reference
- rclcpp: include/rclcpp/contexts/default_context.hpp File Reference
- rclcpp: include/rclcpp/time.hpp File Reference
- rclcpp: include/rclcpp/time.hpp File Reference
- rclcpp: include/rclcpp/time.hpp File Reference
- rclcpp: include/rclcpp/init_options.hpp File Reference